2026 (MIT license times)
|
| Earthquakes data stories | | Responsibilities: | - Business Analyst | | Timeline: | 08/2019 – 05/2020 |
| | Personal & CV presentation site | | Responsibilities: | - Business Analyst
- Analyst Programmer
- WordPress Developer | | Timeline: | 01/2019 – 05/2020 |
| | Amazon AWS Mail | | Responsibilities: | - Cloud Solutions Architect
- Cloud Developer | | Timeline: | 06/2020 – 12/2020 |
|
| Expo companies info | | Responsibilities: | - Business Analyst
- Cloud Solutions Architect
- Cloud Developer
- Database Designer | | Timeline: | 01/2021 – 06/2021 |
| | Search face | | Responsibilities: | - Business Analyst
- Cloud Solutions Architect
- Cloud Developer | | Timeline: | 03/2022 – 08/2022 |
| | From Unstructured to Structured Data | | Responsibilities: | - Business Analyst
- Cloud Solutions Architect
- Cloud Developer | | Timeline: | 05/2023 – 04/2024 |
|
| Replay Events | | Responsibilities: | - Business Analyst
- Cloud Solutions Architect
- Cloud Developer | | Timeline: | 05/2020 – 04/2024 |
| | Website activity notifier | | Responsibilities: | - Cloud Solutions Architect | | Timeline: | 09/2024 – 09/2024 |
| | Echo server | | Responsibilities: | - Cloud Solutions Architect | | Timeline: | 09/2024 – 09/2024 |
|
| Generative AI code | | Responsibilities: | - AI Practitioner | | Timeline: | 08/2024 – 12/2025 |
| | Styled Generative AI in data flows | | Responsibilities: | - Business Analyst
- Cloud Solutions Architect
- Cloud Developer
- AI Practitioner | | Timeline: | 09/2024 – 10/2024 |
| | Failover website | | Responsibilities: | - Cloud Solutions Architect
- Cloud Developer
| | Timeline: | 10/2024 – 11/2024 |
|
| Generative AI summarization | | Responsibilities: | - AI Practitioner
| | Timeline: | 01/2024 – 02/2024 |
| | Generative AI website | | Responsibilities: | - Business Analyst
- Cloud Solutions Architect
- Cloud Developer
- AI Practitioner
| | Timeline: | 08/2025 – 09/2025 |
| | AI categorisation for monuments | | Responsibilities: | - Data Preparation
- AI Practitioner
- WordPress Developer
| | Timeline: | 09/2025 – 10/2025 |
|
| Movie subtitles by AI | | Responsibilities: | - AI Practitioner
| | Timeline: | 10/2025 – 10/2025 |
| | Cloud Data Analysis | | Responsibilities: | - Business Analyst
- Database Designer
- Data Preparation
- Data Analyst
- WordPress Developer
| | Timeline: | 01/2024 – 10/2025 |
| | Agentic Generative AI with custom data | | Responsibilities: | - AI Practitioner
- Cloud Solutions Architect
- Cloud Developer
| | Timeline: | 05/2026 – 05/2026 |
|
 |
2016 (Kepler-Rominfo times)
|
| Applications Maintenance | | Responsibilities: | - Technical Project Manager
- Business Analyst
- QA Tester
- Team Leader
- Technical Analyst
- Analyst Programmer | | Customer: | Swiss multinational company | | Timeline: | 12/2012 – 12/2016 |
| | Data validation tool | | Responsibilities: | - Business Analyst
- Team Leader | | Customer: | Norway fast-food global retailer | | Timeline: | 06/2015 – 04/2016 |
| | Projects management system | | Responsibilities: | - Team Leader
- Analyst Programmer | | Customer: | Swiss multinational company | | Timeline: | 03/2011 – 12/2012 |
|
| Centralized security management | | Responsibilities: | - Technical Project Manager
- Application Architect
- Technical Analyst
- Business Analyst
- Team Leader
- Analyst Programmer
- QA Tester | | Customer: | Swiss multinational company | | Timeline: | 08/2010 – 03/2011 |
| | Market survey tool | | Responsibilities: | - Technical Project Manager
- Business Analyst
- Team Leader
- Analyst Programmer | | Customer: | Swiss multinational company | | Timeline: | 04/2009 – 02/2010 |
| | Data quality issues | | Responsibilities: | - Technical Project Manager
- Technical Analyst
- Business Analyst
- Team Leader
- Analyst Programmer | | Customer: | Swiss multinational company | | Timeline: | 09/2008 – 04/2009 |
|
| Predictive algorithms management | | Responsibilities: | - Technical Project Manager
- Technical Analyst
- Team Leader
- Analyst Programmer | | Customer: | Swiss multinational company | | Timeline: | 08/2008 – 11/2008 |
| | Fragrance management | | Responsibilities: | - Technical Project Manager
- Technical Analyst
- Team Leader
- Analyst Programmer | | Customer: | Swiss multinational company | | Timeline: | 02/2010 – 08/2010
10/2007 – 08/2008 |
| | Profitability calculator | | Responsibilities: | - Technical Analyst
- Analyst Programmer | | Customer: | Swiss multinational company | | Timeline: | 08/2007 – 10/2007 |
|
| Access rights management | | Responsibilities: | - Application Architect
- Technical Analyst
- Analyst Programmer | | Customer: | Swiss multinational company | | Timeline: | 09/2006 – 09/2007 |
| | Label printing tool | | Responsibilities: | - Technical Analyst
- Analyst Programmer | | Customer: | Swiss multinational company | | Timeline: | 06/2006 – 09/2006 |
| | Project management tool | | Responsibilities: | - Analyst Programmer | | Customer: | Swiss multinational company | | Timeline: | 05/2006 – 06/2006 |
|
| Sales projections and budgets | | Responsibilities: | - Technical Analyst
- Analyst Programmer | | Customer: | Swiss multinational company | | Timeline: | 11/2005 – 05/2006 |
| | Customers & Products management | | Responsibilities: | - Analyst Programmer | | Customer: | Swiss multinational company | | Timeline: | 07/2005 – 04/2006 |
| |
2005 (Nobel Romania times)
|
| Core Telecom | | Responsibilities: | - Analyst Programmer | | Customer: | Nobel Romania | | Timeline: | 05/2004 – 07/2005 |
| | Retails Sales | | Responsibilities: | - Analyst Programmer | | Customer: | Nobel Romania | | Timeline: | 05/2004 – 07/2005 |
| | Prepaid Services | | Responsibilities: | - Analyst Programmer | | Customer: | Nobel Romania | | Timeline: | 05/2004 – 07/2005 |
|
2004 (Romanian Energy Market Operator times)
|
| Balkanic power reserve market | | Responsibilities: | - Business Analyst
- Technical Analyst
- System Architect
- Analyst Programmer
- Database Designer | | Customer: | Romanian Energy Market Operator | | Timeline: | 08/2007 – 10/2007 |
| | Romanian energy market | | Responsibilities: | - Business Analyst
- Technical Analyst
- System Architect
- Analyst Programmer
- Database Designer | | Customer: | Romanian Energy Market Operator | | Timeline: | 02/2002 – 03/2003 |
| | Encrypted messenger | | Responsibilities: | - Technical Analyst
- Application Architect
- Analyst Programmer | | Timeline: | 08/2003 – 06/2004 |
|
Earthquakes data stories
Business:
Analyze data that contains historical earthquakes from Romania and the World. Analyzed earthquakes attributes include: time, geographical location, power, depth, type, administrative area (counties, countries, continents).
Responsibilities:
– Import geographical data from shapefiles into MS SQL Spatial database and use geo queries
– Ask data and discovery data stories: build reports, visualize geospatial data with Google BigQuery Geo Viz, build document based on data stories and earthquakes concepts
Personal & CV presentation site
Business:
Web site with various views of personal presentation: biography, cv, media, contact. Link:
mihaiadam.com
Responsibilities:
– Develop Proof of Concept for WordPress: install WordPress locally (WAMP) and deploy application in Amazon cloud using Elastic Beanstalk + MySQL RDS managed by cloud
– Add DNS records in Amazon Route 53 to publish the site in internet; Manage site in Amazon AWS using Elastic Beanstalk, EC2, EBS, RDS, SNS
– Manage site at hosting provider using cPanel; request and install SSL certificate for site; add subdomains for mihaiadam.com
– Configure AWS CloudFront to work as CDN for site
– Analyse Amazon logs and Apache access logs using Tableau, Talend ETL and Elastic Stack (Elasticsearch and Kibana)
Employers’ jobs
Business:
Transfer employers data related to jobs offers from excel file into a Microsoft SQL database. Some of the business entities from the project are: Company, Position, Interview, Event, Communication Channel, CV.
Responsibilities:
– Develop Proof of Concepts for: Talend ETL, containers in Docker and AWS Cloud
– Design database of around 15 tables
– Migrate MS SQL database into Amazon Cloud Aurora database using MS SQL Linked Server and Amazon Schema Conversion Tool
– Migrate MS SQL database into MySQL using Talend ETL standalone archive that runs in Docker container
– Build a CSV report stored in AWS S3, using Talend ETL standalone archive deployed in container with AWS services:
ECR,
ECS,
Fargate
Applications Maintenance
Business:
Applications developed from scratch are further developed for defects and change requests.
Data validation tool
Business:
An accountancy data validation tool. It reads data that came from a source system in csv files, display the data in WEB interface for analysis, corrections, validation, and sends data into another target
system using csv files.
Projects management system
Business:
Large application whose purpose is to implement a management system for the flavors projects. A project for a flavor is a business opportunity raised by a customer which results in the development of one or
several new formula or in the rework of an existing one.
Centralized security management
Business:
Application that manage the security on database data for multiple applications. User rights are granted on specific values for some types of data (security dimensions).
Fragrance management
Business:
Application that manages fragrances, and communicates with other applications from the organization using SOA approach. SOA implemented with Web Services and ETL modules
Responsibilities:
– coordinate built of standard specifications for custom Service Oriented Architecture
– coordinate Proof of Concept for Web Service framework
Market survey tool
Business:
Application stores surveys data regarding the fragrances and raw materials for fragrances, which are the candidates of the survey. It also offers the possibility to advance search through surveys data
Data quality issues
Business:
Application that collects the data quality issues in other external systems and offers to the user the possibility to fix them. Information comes from other systems into application database.
Predictive algorithms management
Business:
User maintains basic data used for the predictive algorithms that runs in other systems. Data from other systems are imported into application database, so that it can be enriched by those responsible for
algorithm maintenance. All algorithms receive as input, a list of fragrance ingredients and their concentrations.
Access rights management
Business:
Application that mange some security accounts that give access rights to all applications in the organization. The system handles the flow of approval for the access rights and also it stores the access rights.
The creation and approval flow of the rights is modeled as a process, using the JBoss Business Process Management framework.
Responsibilities:
– Develop Proof of Concept for jBPM; Design and develop jBPM process
– Develop proof of concept for application based on Spring and Struts2
Label printing tool
Business:
Application for managing label printing for some products. The labels are used at the delivery phase, when the delivery companies have to know where to deliver the products.
Project management tool
Business:
Application provides a management tool to manage the projects in the day to day activity. This day to day activity includes the task follow-up, the technical follow-up, budget follow-up and information centralization.
Sales projections and budgets
Business:
This is an application that calculates and manages sales projections and year budgets (from sales). The results are presented customized, depending on each user options.
Responsibilities:
– develop from scratch Oracle PL/SQL procedure to calculate budgets
Customers & Products management
Business:
Application that manage customers and products. Business entities are defined as combinations between distributors, customers, products, countries, salespersons, invoices, etc
Profitability calculator
Business:
Application calculates the profitability for several axis of analysis: customer, geography and some other business entities that are related to company products. The input data comes from human resources department (salaries), financial department (costs) and each department’ monthly activity reports. After the calculations, the information is exported to other systems for reporting.
Responsibilities:
– Database Designer build Conceptual Data Model, Physical Data Model for the business entities with Power Designer tool
Core Telecom
Business:
Application that manages telecom business internals: collection of the call data records, rating and routing the phone calls, interconnection with other carriers, maintain PINs inventory.
Responsibilities:
– Training for core telecom knowledge at the Nobel United States branch
– Working at the Nobel United States branch
– Maintain and develop change requests in WEB application using Java & Oracle
Retails Sales
Business:
Online retail store where customer could buy cards, which are used to make calls to more destinations.
Responsibilities:
– Maintain and develop change requests in WEB application using Java & Oracle
Prepaid Services
Business:
A prepaid phone service that offers many features to company’s customers: rechargeable PINs, automatic recharging, automatic number identification.
Responsibilities:
– Maintain and develop change requests in WEB application using Java & Oracle
Balkanic power reserve market
Business:
Power reserve market application where the participants buy and sell power reserve. This market has the purpose to offer safety supply of energy. If one of the participant countries happened to be in a power energy deficit, he would rely on the reserve that he bought from other countries in the power reserve market.
Responsibilities:
– Business Analyst gather information from business people
– Database Designer build Physical Data Model for the business entities with Power Designer tool
– System Architect build application architecture and detailed application design
– Analyst Programmer build Java&Oracle WEB application using Java server
– Conference presentation of the WEB application
Romanian energy market
Business:
Migration of existing energy market transactional system to a web-based five-tier-architecture. The system used to make a match among the offers and the requests of the market participants, and establish the quantities and prices for each of the participants in the energy market. The participants were the institutions that produce and consume energy at the national scale.
Responsibilities:
– Business Analyst gather information from business people
– Database Designer build Physical Data Model for the business entities with Power Designer tool
– System Architect build application architecture and detailed application design
– Analyst Programmer build Java&Oracle WEB application using Java server
Encrypted messenger
Business:
This is a messenger application (server/clients). It has emoticons and possibility to talk to more people at the same time. The users can keep their private keys in files on a removable disk.
Communication is encrypted with symmetric key (Blowfish), login into server is made with private/public key pair (RSA);
Amazon AWS Mail
Business:
Emails received by Amazon SES in inbox contact@mihaiadam.com, are forwarded to inbox mihaiadam544@gmail.com and taken into Thunderbird mail client on localhost.
Responsibilities:
– The Java application (lambda function) uses AWS SDK and is deployed in AWS Lambda service. The emails received by AWS SES are stored in AWS S3. When lambda function receive notifications from S3, take the emails from S3, and forward them to another inbox, using SES. EML files from S3 are taken into Thunderbird mail client, on localhost, using AWS CLI from Windows batch script.
– Configure AWS services: add DNS records in Amazon Route 53 to route emails for contact@mihaiadam.com inbox; configure SES to receive emails and store them in S3; configure S3 bucket to notify Lambda function; configure Lambda function to communicate with other cloud services; configure IAM security role for the Lambda function; use CloudWatch and SNS to see Lambda function logs and notifications;
Expo companies info
Code:
Github code with AWS SDK usage
Business:
Upload scanned promotional documents, from different exhibitions, into Amazon Cloud. Extract text from scanned documents, and insert it into a database, using Amazon AWS managed services: S3, Textract, Comprehend, Lambda and Aurora.
To find insights and relationships in extracted text, the application uses regular expressions and AWS Comprehend built-in machine learning algorithms.
Responsibilities:
– Analyse business for structure of promotional documents and build Physical Data Model of the database.
– Develop Proof of Concept for AWS Lambda service. The Java application (lambda function) uses AWS SDK. The scanned documents are uploaded in S3. Textract takes the picture from S3 and extracts the text using machine-learning algorithms.
– Configure AWS services:
S3;
Lambda;
IAM;
Aurora;
VPC;
SQS;
CloudFront CDN
Search face
Business:
Application performs face recognition using AWS Rekognition built-in machine learning algorithms. User uploads his picture and searchable pictures in S3. In a web browser, the user enters application URL including password, and are displayed the user picture and all pictures where user was found.
Responsibilities:
– Develop Proof of Concept for AWS Rekognition service. Develop Proof of Concept for AWS Lambda Internal Extension: the Event Logger. The Java application (lambda functions) uses AWS SDK and is deployed in AWS Lambda service.
– Configure AWS services:
S3;
Lambda;
IAM;
DynamoDB
From Unstructured to Structured Data
Business:
Unstructured data are the pictures that I took in my travels and exhibitions. AWS AI Rekognition, Comprehend and Translate Services are used, in Java Lambda functions, to extract information from the pictures, and output structured data as JSON in DynamoDB database. Lambda also categorize pictures, and adds in DynamoDB S3 tags, that are used to tag S3 pictures. JSON data and tags from DynamoDB are migrated to MySQL, using Talend ETL, and queried to build a web report.
Responsibilities:
– Develop Proof of Concept for
Rekognition Service,
Comprehend Service,
Translate Service,
Security Token Service for cross-accounts communication
– Configure AWS services:
S3 to notify Lambda functions;
Lambda to add the functions with parameters and layers;
DynamoDB NoSQL database to store the JSON response of the AI services (raw & aggregated data), and to synchronize tags to be processed at once for one picture;
DynamoDB Stream to communicate insert events to Lambda;
DAX in-memory cache service purpose-built for DynamoDB;
SNS to distribute and filter events;
IAM for application Roles;
VPC for DAX usage.
Replay Events
Business:
This application generates events in AWS environment. It is a technical application without a business result. It is used in other applications to simulate the events triggered by AWS inside AWS. The JSON events generated, trigger main application as if it would be triggered by AWS cloud in normal application run (events replay). Object keys that are set into generated JSON messages are taken from S3, and the data for those keys from DynamoDB. Use-cases where this events replayer could be used are: new modules of existing applications, errors for some of the keys when adding application data.
Responsibilities:
– Configure AWS services:
Lambda to add the functions with parameters and start the replay using Test feature;
SQS to distribute events.
Generative AI code
Code:
Github code with AWS AI generated Windows PowerShell
Github code with AWS AI generated Python
Business:
From PowerShell, a weather URL from OpenWeather site is invoked, and the JSON message is parsed and transformed into a report that is displayed in Windows console. The report contains the hourly weather for the next hours.
The Python code manipulates data in a text file that is a log file for the WordPress XMLRPC interface.
Responsibilities:
– Pair programming with a powerful collaborative AI: Amazon Q Generative AI in IDEA IDE Chat. The final generated code, after talking with Amazon Q Free Tier version, was in some languages slightly used before: Windows PowerShell and Python. Code generation in unknown languages is one of the rapidly growing use-cases of Generative AI.
– Configure AWS services:
link Amazon Q with IDEA IDE
Website activity notifier
Business:
For websites that needs a nicer URL, AWS offers the possibility to redirect from personal domain (jsoncv.mihaiadam.com) to the target domain (using Route53 and S3 static site). These redirects can benefit from one of the
200+ AWS services. This application adds a notification into DynamoDB each time an activity log file is created in S3.
Responsibilities:
– Configure AWS services:
Route 53 to add subdomain with AWS alias;
S3 to build the static website and redirect + log acccess;
SNS to distribute S3 events to API Gateway;
API Gateway REST proxy with DynamoDB integration and template, to transform S3 event into a DynamoDB request;
DynamoDB table to add S3 events data
Echo server
Application:
Echo server
Business:
A simple echo server for HTTP GET, useful to inspect HTTP headers.
Responsibilities:
– Configure AWS services:
API Gateway REST Mock to reply the incoming request
Generative AI for styled weather forecast
Application:
Weather Planner online
Code:
Github code
Business:
The application gets a response from a Generative AI that comments live, during a web request, the data obtained from a weather API, during same web request (data stream analyser). The resulting web page contains AWS Gen AI recommendations for clothing and activities according to weather forecast for next 12 hours. In the recommendation, Titan use random literary styles.
Responsibilities:
– Develop Proof of Concept for
Bedrock AI Marketplace AWS SDK
– Configure AWS services:
Bedrock to send prompt to Titan Text Premier Gen AI LLM;
API Gateway to build routes to Lambda, to make logs and metrics, to add CORS protection;
CloudWatch Alarms to notify when too many requests;
Lambda parameters;
DynamoDB as part of a Rate Based Authorizer that limits the requests;
S3 to keep Velocity templates that are used for Gen AI prompt and WEB page.
Failover website for mihaiadam.com
Application:
mihaiadam.com
Business:
Provide failover website for main website: mihaiadam.com
Responsibilities:
– Build failover mechanism for the main site: mihaiadam.com. The failover site is a static one deployed with AWS services: S3, CloudFront, Certificate Manager, and runs simultaneously with the main site. The online status is converted to health status in Lambda Service, and monitored by Route53 DNS, that makes the switch among the main and failover websites.
– Configure AWS services:
S3 to notify when new mail arrives and to store the static site;
CloudFront CDN to distribute worldwide the S3 website;
Route53 DNS to monitor health status and switch among websites;
CloudWatch Alarms to build alarm used by Route53;
Lambda functions;
Certificate Manager to issue SSL certificate for S3+CDN site
Generative AI website
Application:
Romania Museums online
OpenAPI specification
AWS Lambda Github code
Business:
The website displays data about all Romania museums, in a tabular form. The application is built using only AI coding, interactively chatting with Generative AI from Lovable company.
Responsibilities:
– Chat with
Lovable AI to build the website that was included in this website on page
Romania Museums online
– Import data from localhost CSV into AWS DynamoDB using Talend ETL
– Build OpenAPI JSON specification and send it to AI to connect to AWS API Gateway
– Configure AWS services:
API Gateway to build & publish a new application;
Lambda function;
DynamoDB NoSQL database to store Museums data
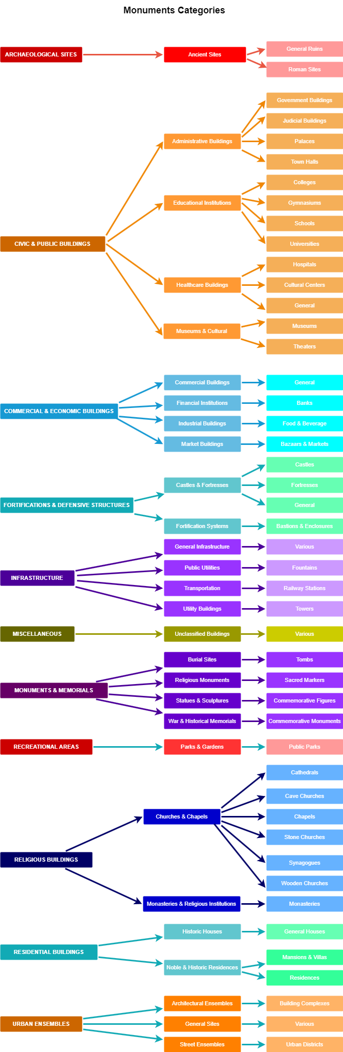
AI categorisation for monuments
Application:
Romania Monuments search
Romania Monuments map
Full list of Monuments Categories
Business:
A page displays Romania Monuments on a map where each Monument is a dot. The dots are coloured according to their category. AI processed 3,300 monument buildings and organized them into a coherent three-level hierarchical system of categories. Once with categorisation, some patterns were uncovered in data. For example: nearly half are religious buildings, with a split between wooden and stone churches. Using AI for categorization can make data management more efficient and accurate especially when handle large volumes of data.
In another page, one can search through these monuments using a highly performant, searchable table.
Responsibilities:
– Chat with
MiniMax AI to to perform clustering in multi-class classification for Monuments
– Use
Amazon Translate to translate Monuments names from Romanian to English
– Use
Google Geocoding to obtain geographical coordinates for Monuments
– Extract necessary data from XML into CSV
– Make Monuments searchable using
WP TablePress plugin
Movie subtitles by AI
Application:
Subtitles online
Business:
Generate transcription for an online movie made by me in Romanian, and translate it to English subtitle for the Romanian movie.
Responsibilities:
– Use
Amazon Transcribe, an automatic speech recognition service that uses AI Machine Learning models to convert audio to text (speech-to-text service), to generate transcription for an online Romanian movie
– Use
Amazon Translate to translate transcription from Romanian to English
Movie subtitles by AI
Application:
Subtitles online
Business:
Generate transcription for an online movie made by me in Romanian, and translate it to English subtitle for the Romanian movie.
Responsibilities:
– Use
Amazon Transcribe, an automatic speech recognition service that uses AI Machine Learning models to convert audio to text (speech-to-text service), to generate transcription for an online Romanian movie
– Use
Amazon Translate to translate transcription from Romanian to English
Cloud Data Analysis
Business:
Export to on-premises the output data from AWS Cloud Services: AWS Services generate JSON responses that are exported to on-premises filesystem, from where Talend ETL insert them into popular databases, like MySQL. Complex analysis is done on the data and sometimes reports are generated and displayed as web pages on mihaiadam.com.
Responsibilities:
– Run AWS Cloud Application that use AWS Services
– Export data to on-premises
– Analyze data using popular databases, like MySQL, that have complex query languages
– Build reports that are displayed on website using
WordPress TablePress plugin
Agentic Generative AI with weather and museums
Business:
This MCP Server publish some services that I already built in cloud: Weather Planner and Romania Museums. The MCP Server runs in Amazon Bedrock AgentCore Runtime environment. The server is built for agentic LLMs that can connect when they decide and take data according to communication with their users.
Responsibilities:
– AI influencer: build stateless
MCP Server with Python that uses
MCP protocol. LLMs cannot take actions on their own. Agentic frameworks is a way to expand LLMs capabilities, by adding the ability to act or just connect in the external environment.
– Test MCP Server locally using
MCP Inspector
– Install MCP Server into
Amazon Bedrock AgentCore Runtime
– Configure
Kiro agentic IDE as its client. Kiro IDE utilizes advanced AI models to drive its functionality, primarily acting as an agentic AI powered by
Anthropic’s Claude models; it does not contains only a chatbot; it contains
agents that can autonomously read files, plan, and apply changes. One more action that it autonomously can do is to use this MCP Server.
– Publish custom built highly structured data to the unstructured environment of LLMs